Принцип работы
Первыми были созданы измерители электромеханического типа. В их работе используется магнитоэлектрический принцип. Постоянный магнит закреплен неподвижно, а между его полюсами установлен стальной сердечник. Монтаж этого элемента конструкции выполняется так, чтобы в кольцеобразном воздушном зазоре могло формироваться постоянное электромагнитное поле.

В зазор на полуосях установлена рамка, изготовленная из алюминия. Она способна свободно перемещаться. На рамке также есть катушка из тонкой проволоки. Указательная стрелка прибора крепится с помощью пружин к рамке. Как только через прибор начинает проходить электроток, в обмотке возникает электромагнитное поле. Рамка вступает с ним во взаимодействие и отклоняется вместе со стрелкой на расстояние, соответствующее величине напряжения.
Конструкция измерителя также содержит индукционный демпфер — пластинку из алюминия, закрепленную на раме со стрелкой. В соответствии с правилом Ленца, вихревые токи, возникающие в демпфере, вступают во взаимодействие с породившим их магнитным полем и замедляют колебания указателя прибора. Чтобы добиться необходимой точности измерения, прибор во время работы не должен подвергаться воздействию силы тяжести.

Для решения поставленной задачи подвижная часть измерителя оснащается системой грузиков, передвигающихся на стержнях. Кроме этого, для обеспечения точного измерения необходимо снизить силу трения стальных наконечников. Это достигается благодаря использованию специальных износостойких сталей. Изготовленные из них детали подвергаются полировке.
Для этого в конструкции прибора предусмотрен специальный корректировочный винт, соединенный с пружиной. Это классическая конструкция, но сегодня встречаются приборы, содержащие магниты разной формы. При этом в некоторых конструкциях магнит является подвижным.
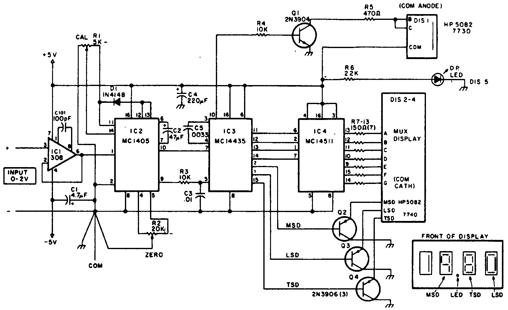
Рисунок платы цифрового ампервольтметра

 В первой и второй строчке отображается усредненное значение напряжения и тока из 300 замеров АЦП. Это сделано для большей точности измерения. В третьей строчке выводится сопротивление нагрузки, рассчитанное по закону Ома. Хотел сперва сделать, чтоб выводилась потребляемая мощность, но сделал сопротивление. Может позже переделаю на мощность. В четвертой строчке выводится температура измеряемая датчиком DS18B20. Он запрограммирован измерять температуру от 0 до 99 градусов Цельсия. Его надо установить на радиатор выходного транзистора, или на какой нибудь другой элемент схемы, где есть сильный нагрев.

 К микроконтроллеру можно так же подключить кулер для охлаждения радиатора транзистора. Он будет изменять свои обороты при изменении температуры измеряемой датчиком DS18B20. На ножке PB3 присутствует ШИМ сигнал. Кулер подключается к этому выводу через силовой ключ. В качестве силового ключа лучше всего использовать MOSFET транзистор. При температуре в 90 градусов у вентилятора будут максимальные обороты. Датчик температуры можно и не устанавливать. В этом случае в четвертой строчке просто высветится надпись OFF. Кулер подключаем на прямую. На выходе PB3 будет 0.

В архиве есть два варианта прошивки. Одна на максимально измеряемый ток в 5 ампер, а вторая до 10 ампер. Максимально измеряемое напряжение – 30 вольт. Коэффициент усиления ОУ LM358 по расчетам выбран 10. Для разных прошивок нужно подобрать шунт. Не у всех есть возможность измерять сотые доли ома и прецизионные резисторы. Поэтому в схеме есть два подстроечных резистора. Ними можно подкорректировать показания измерений.

Там-же в архиве есть и печатная плата. Есть небольшие различия на фото — там она немножко подправленная. Удалена одна перемычка и размер меньше по высоте на 5 мм. Стабильность показаний ампервольтметра высокая. Иногда плавает только на сотые доли. Хотя сравнивал всего лишь с моим китайским тестером. Для меня этого вполне хватит.
Всем спасибо за внимание. Все вопросы задаем на форуме. Показометр сделалБухарь
Форум по МК-метрам
Показометр сделалБухарь. Форум по МК-метрам
Что измеряют вольтметром
Вольтметр — прибор, предназначенный для измерения напряжения электрического тока в цепи. Его название происходит от единицы измерения напряжения — Вольта и традиционного для всех измерительных приборов окончания «метр». Для начала его использования нужно всего лишь включить его в сеть. Сразу после этого он начнет показывать параметр напряжения.
Погрешности возможны в любых даже современных инструментах. Без них никуда, но они незначительны. Чтобы погрешность стремилась к нулю нужно, чтобы внутреннее сопротивление прибора стремилось к бесконечности. Если этого не будет, то влияние на прибор цепи, к которой он подключен, неизбежно. Конечно, такого сопротивления быть не может, как и идеальных вольтметров.

 Формулы напряжения в 1 Вольт
Стоит разобраться с понятием «напряжения» подробнее. Это необходимо для того, чтобы понять принцип работы приборы. Все знают еще со школы, что напряжение равно силе тока умноженной на сопротивление участка цепи.
Формула проста, но не дает точного понимания понятия. Ток остается невидимым, а напряжение — простыми цифрами. Для простоты понимания можно привести пример с простыми вещами, которые могут наблюдаться каждый день. Например, при движении воды по речке и водопаду, напряжение будет соответствовать высоте, то есть разности уровней воды. В сети все то же самое и напряжение определяет воображаемый напор воды. Если не будет напряжения, то не будет и тока. Аналогично и воде: если разность уровней будет нулевой, то вода не будет двигаться.

 Современный стрелочный вольтметр
Важно! Шкала прибора отмечена латинской буквой «V». Это внешне отличает его от амперметра и других приборов
Других отличий между ними мало. Они вполне могут выглядеть практически одинаково.
Диапазон измерения прибора может быть разным. Устройства для слабой сети показывают максимум 5 Вольт, а промышленные аппараты — до 1000 Вольт. Все зависит от его предназначения.
Вам это будет интересно Какой мультиметр лучше выбрать для дома и автомобиля

 Прибор времен СССР
https://youtube.com/watch?v=0fR7iPG36Rk
Общая информация о вольтметрах: их классификация, критерии выбора приборов
В таблице представлена общая информация о категориях вольтметров, которые характеризуются по 3-ём основным признакам.
Таблица – «Классификация вольтметров»
| По рабочей системе (класс принадлежности): | По типу назначения: | По способу эксплуатации: | 
|---|---|---|
| Электромеханические: | с постоянным током; | щитовые; | 
| · Магнитоэлектрические (М); | с переменным током; | переносные; | 
| · Электромагнитные (Э); | импульсные; | стационарные | 
| · электродинамические (Д); | фазочувствительные; | |
| · электростатические (С); | селективные; | |
| · выпрямительные (Ц); | универсальные | |
| · термоэлектрические (Т). | ||
| Электронные: | ||
| · аналоговые; | ||
| · цифровые | 
Важную категорию, требующую досконального изучения, составляет назначение устройств. Зная строение конструкции и принцип её работы, покупатель не совершит ошибки при выборе вольтметра.
Таблица «Строение и эксплуатация вольтметров»
Наименование (сокращение):
Назначение:
Принцип действия:
Использование:
С постоянным током (В2):
измеряют напряжение в сетях с постоянным током
имеет полярность, поэтому требует строго соблюдения при подключении: «+» – к верхней точке потенциала, «-» – к нижней точке
в домашних условиях
С переменным током (В3):
измеряют синусоидальное напряжение с частотой близкой к 50 Герцам
не имеет полярности, поэтому подключается параллельно к нагрузке, для которой измеряется напряжение
—
Импульсные (В4):
измеряют амплитуды периодических сигналов с большой скважностью и одиночные импульсы
—
для поверки и аттестации радиоизмерительной аппаратуры
Фазочувствительные (В5):
измеряют квадратурные составляющие комплексных напряжений первой гармоники
дает возможность определить комплексное напряжение, принимая за нуль начальную фазу некоторого опорного напряжения
для исследования амплитудно-фазовых характеристик четырехполюсников (усилителей к примеру)
Селективные (В6):
для выделения определённых гармонических составляющих сложных сигналов и среднеквадратичного значения их напряжения
выделяет определённые гармонические элементы сигнала или узкую полосу частот с помощью перестраиваемого фильтра; измеряет текущее значение выделенных сигналов
как измерительный приёмник
Универсальные (В7):
измерение постоянного и переменного токов
—
в быту
В статье речь пойдёт об электронных вольтметрах. Этот тип используется для диагностики бытовой проводки, автомобильных электросетей и ремонта различных домашних электроприборов. Он широко используется в строительной сфере
На что обратить внимание при выборе вольтметра? Основные рекомендации:
- диапазон измеряемых напряжений: желательно выбрать устройство с определенным запасом по уровню измеряемых величин;
- возможности: многие приборы оснащены различными функциями (например, измерение параметров синусоиды переменного тока), которые не нужны для дома;
- для бытовых целей лучше приобрести универсальный вольтметр;
- соотношение цены и качества зависит от защитных свойств корпуса;
- для осуществления текущего контроля напряжения в сети автомобиля лучше использовать цифровой встраиваемый вольтметр постоянного тока.
Классификация вольтметров
Исходя из конструкции, сферы использования, точности измерения и другим показателям вольтметры классифицируют следующим образом.
1) По принципу действия вольтметры бывают электромеханические (чаще всего встречаются магнитоэлектрические и электромагнитные) и электронные (цифровые и аналоговые).
2) По назначению – импульсные, постоянного и переменного тока и другие.3) По способу применения: щитовые (встроенные) и переносные.
Электромеханические вольтметры
Лучшими показателями точности и чувствительности в сравнении с другими типами вольтметров обладают магнитоэлектрические вольтметры. Обычные люди с такими приборами не сталкиваются, поскольку они применяются, в основном, для лабораторных измерений. Электромагнитные вольтметры распространены значительно шире. Они просты и надежны в эксплуатации, недороги в изготовлении, но имеют два основных недостатка – высокое собственное энергопотребление (5-7 Вт) и высокую индуктивность обмоток, вследствие чего частота переменного напряжения оказывает значительное влияние на показания прибора. Вольтметры этого типа устанавливаются в распределительных щитках электростанций и производственных объектов.
Электронные вольтметры
Бывают двух типов – аналоговые и цифровые. Отличить одни от других очень просто – в аналоговых приборах имеется шкала и стрелка, отклонение которой от нуля и указывает на величину напряжения, а цифровые вольтметры выдают значение напряжения на электронное табло. Принцип работы аналоговых вольтметров заключается в следующем: входное переменное напряжение преобразуется в постоянное, усиливается и подается на детектор, выходной сигнал которого и вызывает отклонение стрелки. Чем больше входное напряжение – тем сильнее отклоняется стрелка.
Схема универсальных вольтметров позволяет измерять и постоянное и переменное напряжение в зависимости от положения переключателей режимов работы. Особенностью измерения постоянного напряжения аналоговыми вольтметрами является необходимость соблюдения полярности подключения прибора. При измерении отрицательного напряжениястрелка будет отклоняться влево от нуля, а при положительном напряжении – вправо. Если шкала вашего прибора не предусматривает возможности отклонения стрелки в двух направлениях, то для измерения отрицательного напряжения нужно, например, красным щупом коснуться точки, которой перед этим касались белым щупом и наоборот (цвета щупов и проводов могут быть произвольными).
Цифровые вольтметры
Вольтметры этого типа более точно измеряют напряжение в сравнении с аналоговыми. Принцип действия основан на преобразовании аналогового входного напряжения в цифровой код, поступающий на цифровое отсчетное устройство, которое преобразует полученный двоичный код в десятичную цифру, отображаемую на табло. Точность измерения напряжения зависит от дискретности входящего в состав прибора аналого-цифрового преобразователя.
Процесс измерения электрического напряжения
При работе с электроприборами, необходимо соблюдать особую аккуратность. Любое резкое движение может привести к короткому замыканию. Что учитывать в ходе рабочего процесса? Техника безопасности включается в себя несколько простых правил:
Правильная фиксация щупов. В момент изучения напряжения, необходимо безопасно держать измерительные части. Не стоит соприкасать их между собой. Не рекомендуется прикасаться к щупам при подключении вольтметра к электронной схеме.Это может спровоцировать короткое замыкание.

Черный щуп устанавливают к одной из частей проводника постоянного тока. Правильно измерить перепады напряжения можно в параллельном положении измерителей.

Красным щупом производят касательное движение. Если в устройстве присутствует максимальное напряжение, то на приборе появятся его точные значения.


Когда исследование подошло к концу, переходят к его расшифровке.

Типы амперметров
Исходя из вида отсчетного устройства амперметры делятся на приборы с:
— со стрелочным указателем;
— со световым указателем;
— с пишущим устройством;
По принципу действия амперметры разделяются на:
1. Электромагнитные – предназначены для использования в цепях постоянного, переменного тока. Обычно используются в привычных электроустановках переменного тока с частотой 50 Гц.
2. Магнитоэлектрические — предназначены для фиксации силы тока малых значений постоянного тока. Они имеют магнитоэлектрическое измерительное устройство и шкалу с проградуированными делениями.
3. Термоэлектрические приборы предназначены для измерения силы тока в цепях высоких частот. В состав таких приборов входят магнитоэлектрический механизм, выполненный в виде проводника, к которому приваривается термопара. Протекающий по проводку ток вызывает его нагрев, который фиксируется термопарой. Формирующееся излучение своим влиянием вызывает отклонение рамки на угол, который пропорционален силе тока.
4. Ферродинамические приборы — состоят из замкнутого магнитопровода, выполненного из ферромагнитного материала, сердечника и неподвижной катушки. Характеризуются высокой точностью измерения, надёжностью конструкции и низкой чувствительностью к воздействию электромагнитных полей.
5. Электродинамические устройства предназначены для замеров величины силы тока в цепях постоянного / переменного токов повышенных частот (до 200 Гц). Они чувствительны к перегрузкам и внешним электромагнитным полям. Но из-за высокой точности замеров их используют в роли контрольных приборов для поверки действующих амперметров.
6. Цифровые амперметры – современная модель приборов, сочетающая преимущества аналоговых приборов. На сегодня такие устройства завоевывали лидирующие позиции. Это объясняется удобством в работе, легкостью использования, небольшими размерами и высокой точностью получаемых результатов измерений. Кроме того, цифровые приборы можно использовать в разнообразных условиях: он не боится тряски, вибрации и пр. воздействий.
Рассмотрим несколько амперметров разных производителей и разных типов:
1. Амперметры Ам-2 DigiTOP
— Количество входов 1
— Измеряемый переменный ток 1 …50 А
— Погрешность измерения 1%
— Дискретность индикации 0,1 А
— напряжение питания -100…-400 В, 50 (+1) Гц Габаритные размеры 90x51x64 мм
Работоспособность и долговечность бытовой электротехники зависят от качества получаемой электроэнергии. Как правило, к выходу из строя электронной техники, будь то холодильники, телевизоры или стиральные машины, приводит повышение напряжения выше допустимых пределов. Наиболее опасно длительное повышение напряжения выше допустимой отметки. При этом выходят из строя блоки питания электронной техники, перегреваются обмотки электродвигателей, нередко происходит возгорание.
2. Амперметр лабораторный Э537
Данный прибор (амперметр Э537) предназначается для точного измерения силы тока в цепях переменного и постоянного тока.
Класс точности 0,5.
Диапазоны измерения 0,5 / 1 A;
Технические характеристики амперметра Э537:
Конечное значение диапазона измерений 0,5 А/1 А
Класс точности 0,5
Область нормальных частот (Гц) 45 — 100 Гц
Область рабочих частот (Гц) 100 — 1500 Гц
Габаритные размеры 140 х 195 х 105 мм
3. Амперметр СА3020
Цифровое устройство амперметр базовой модели выпускается в нескольких типовых модификациях в зависимости от базового значения параметров замеряемого тока. При заказе данной модели цифрового амперметра, требуется заявить, с каким базовым параметром силы тока Вам придётся работать: 1 А, 2 А или 5 А.
Базовые параметры замеряемого тока, Iн-1 Ампер (СА3020-1), 2 Ампер (СА3020-2) или 5 Ампер (СА3020-5);
Границы замеряемых токов от 0,01 Iн до 1,5 Iн;
Диапазон частот по замеряемым токам от 45 до 850 Герц;
Границы базовой допускаемой существующей погрешности ±0,2% к оптимальному значению параметров замеряемой силы тока;
напряжение по питанию — сеть переменного тока напряжением (85-260) Вольт и частотой (47-65) Герц или постоянное напряжение (120 — 300) Вольт;
Потребляемая устройством мощность не больше чем 4 ВА;
Размерные габариты 144x72x190 мм;
Масса не больше чем 0,55 кг;
Мощность, потребляемая измерительной цепью амперметров серии 3020, не превышает: для СА3020-1 – 0,12 ВA; для СА3020-2 – 0,25 ВA; для СА3020-5 – 0,6 ВA.
Конструкция
Простейший амперметр или вольтметр состоит из нескольких блоков:
- ЭЛМП — электромеханического преобразователя;
- ИМ — измерительный механизм;
- СМ — стрелочный механизм.

 Процесс преобразования аналогового сигнала в цифровой для отображения Первый предназначен для того, чтобы преобразовывать энергии. Магнитного поля в механическую энергию. Второй механизм включает в себя подвижные и неподвижные части для проведения изменений. Происходит это так: под действием силы тока, который протекает через обмотку ИМ, создается вращающий момент, воздействующий на подвижную часть. Силы механики пропорциональны электрическим силам и ИМ отклоняется на угол, равный этим силам. Данные передаются стрелочному механизму, который и показывает в цифрах количество Вольт.
Если прибор содержит усилители, то он называется электронным. Его отличие заключается в том, что входное устройство помогает поддерживать высокое сопротивление вольтметра и увеличить предел измерений в большую сторону. Далее следует усилитель постоянного тока, который увеличивает значение сигнала до тех величин, которые необходимы для эффективных измерений. Следующие его компоненты идентичны аналоговому инструменту.

 Встраиваемое портативное устройство
Преимуществами электромагнитных вольтметров стают:
- высокая точность измерений;
- высокая чувствительность;
- практически полное отсутствие влияние внешних полей;
- практически полное отсутствие влияние атмосферных факторов.
Недостатки тоже имеются: непригодность использовать при переменном токе и чувствительность к перегрузкам в сети.

 USB-вольтметр
Самодельные устройства
Как сделать вольтметр своими руками, для чего он нужен, как устроен, как подключается вольтметр, как пользоваться вольтметром — вот неполный перечень вопросов, которые возникают у начинающих радиолюбителей и простых пользователей. Принцип действия вольтметра или принцип работы вольтметра был рассмотрен ранее при рассмотрении разных его типов и видов.

При совсем небольших затратах можно самостоятельно его изготовить. Основной его частью является стрелочный измерительный прибор. На шкале присутствует обозначение напряжения — латинская буква «V». Конечно, желательно иметь вольтметр с необходимым диапазоном измерения. В левой части шкалы должна быть отметка «О», а в правой — число, которое показывает предельное значение напряжения, измеряемого этим прибором.
Это значение определяется величиной добавочного резистора, находящегося в корпусе готового прибора и током полного отклонения стрелки микроамперметра.
Часто при работе приходится измерять значения напряжений в широком диапазоне. Для обеспечения допустимой точности приходится использовать одну общую шкалу с набором добавочных сопротивлений. Их количество зависит от величин напряжений, которые необходимо измерять при работе.
Использование добавочных сопротивлений дают возможность измерять напряжения, величины которых больше последнего числа шкалы. Для измерения напряжений меньшего значения с достаточной точностью необходимо найти прибор с числом максимального значения шкалы меньшей величины или переделать существующий путём изменения величины добавочного сопротивления в корпусе прибора.
Входное сопротивление стрелочного вольтметра оценивается показателем относительного (удельного) сопротивления. Единица его измерения — кОм/В. То есть для разных значений измеренного напряжения величина входного сопротивления прибора будет разной. Отсюда вывод — наибольшей точности измерения соответствует правая часть шкалы. Внутреннее сопротивление вольтметра здесь имеет большее значение и его подключение оказывает меньшее негативное воздействие на работу схемы. Необходимо выбирать прибор с большей величиной удельного сопротивления.
Если приходится измерять переменное напряжение, то при небольшом усложнении схемы самодельного прибора можно решить и эту задачу. Входное напряжение необходимо выпрямить, сделать его однополярным.
Ток для нормальной работы микроамперметра прибора должен протекать по обмотке рамки прибора только в одном направлении (клеммы прибора имеют маркировку «+» и «-«). Только в этом случае стрелка прибора отклонится. Выпрямление может быть однополупериодным или двухполупериодным. Это зависит от выбранной схемы выпрямителя. При определении реальной величины напряжения показания стрелочного прибора разделить примерно на 3 (выпрямление однополупериодное) или на 1,5 (выпрямление двухполупериодное).
По назначению все вольтметры делятся
• Переменного тока;
• Постоянного тока;
• Селективные;
• Фазочувствительные;
• Импульсные.
Вольтметры переменного тока, как и постоянного используются для измерений в сетях с соответствующим типом тока, а вот селективные – могут отделять гармоническую составляющую сложного сигнала, и определять среднеквадратическое значение напряжения.
Импульсный вольтметр обычно используют для измерений амплитуды постоянных импульсных сигналов, а также они способны точно определить амплитуду одиночного импульса.
Фазочувствительные приборы могут измерять изменения составляющих комплексных напряжений, благодаря чему становится возможным точное исследование амплитудно-фазовой характеристики усилителей, и прочих подобных схем.
По принципу действия различают электронные (цифровые или аналоговые), и электромеханические вольтметры (электромагнитные, термоэлектрические, а также магнитоэлектрические, электродинамические и электростатические).
Все электромеханические приборы, за исключением термоэлектрических, по сути, являются обычным измерительным механизмом с показывающим устройством. Во всех них для расширения пределов измерений применяются дополнительные сопротивления.
Термоэлектрический вольтметр использует для замеров электродвижущую силу одной или нескольких термопар, которые греются из-за тока входящего сигнала. Они более точны и компактны, в сравнении с электромеханическими измерителями напряжения.
Электронные вольтметры в свою очередь подразделяются на цифровые и аналоговые.
Цифровой вольтметр преобразует постоянное значение напряжения в цифровой сигнал, который и выводится на табло прибора. Делается это при помощи аналого-цифрового преобразователя.
В аналоговых вольтметрах помимо магнитоэлектрического измерителя и дополнительных резисторов в обязательном порядке присутствует измерительный усилитель, позволяющий в несколько раз повысить внутреннее сопротивление прибора, и соответственно – улучшить точность показаний.
Какой мультиметр выбрать для автомобиля
Мультиметр — портативное устройство, которое содержит в себе вольтметр, амперметр и другие функции. Он стает незаменимым для радиолюбителей и автовладельцев. Для последних он стал важным прибором, способным проверить и отремонтировать большее количество современной автоэлектроники и проводку.
Для автомобиля подойдет любой специализированный мультиметр, обладающий дополнительными функциями, которые отличают его от обычного. Чтобы разобраться с этим лучше, нужно понять, какие задачи он чаще всего решает.

 Схема цифрового вольтметра постоянного тока для определенного диапазона
Наиболее часто прибор применяют для определения утечек из аккумулятора. Такой проверке должны быть подвержены все аккумуляторы, обладающие сильными потерями заряда за короткие промежутки времени. Минимальное значение утечки должно составлять 70 мА. Большее значение свидетельствует о том, что какой-то прибор является проблемным или в цепи проводки есть поврежденный участок.
Вам это будет интересно Физический смысл полного закона Ома для замкнутой цепи
Для диагностики проделывают следующее:
- Выключить все элементы автомобиля, которые используют энергию аккумулятора;
- Настроить прибор на измерение постоянного тока и выбрать максимальное значение;
- Ослабить провод на минусовой клейме и подсоединить туда щупы;
- Отключить провод от клеймы так, чтобы ток протекал через мультиметр;
- Замерить значения, которые не должны превышать 70 миллиампер.

 Устройство для автомобиля В случае, когда значения не ниже 70, стоит искать участок с проблемами. Для этого аппарата подключается так же, как и в способе выше, поочередно отключаются предохранители и снимаются показания. Если один из предохранителей показал значение ноль при его отключении, то проблема в нем.
Если же все узлы были проверены и оказались исправны, то проблема кроется в самой проводке. Она также проверяется мультимером для поиска неисправного кабеля. Этот процесс состоит из следующих этапов:
- На глаз оценить состояние проводов;
- Определить проблемный участок;
- Один конец мультиметра присоединяется к клейме аккумулятора, а другой — к прибору, который находится на другой стороне кабеля;
- Установить прибор в нужное состояние и устроить прозвонку участка провода;
- При наличии звукового сигнала провод исключается из проблемных, так как с ним все хорошо.
Проверка аккумулятора мультиметромВажно! При изменении параметров низковольтных сетей иногда может потребоваться специальный инструмент — милломметр. Еще одна важная функция мультиметра — прозввон мотора авто и измерение его параметров. Любой автомобильный мультиметр должен уметь проводить диагностику двигателя на минимальном уровне
Любой автомобильный мультиметр должен уметь проводить диагностику двигателя на минимальном уровне
Еще одна важная функция мультиметра — прозввон мотора авто и измерение его параметров. Любой автомобильный мультиметр должен уметь проводить диагностику двигателя на минимальном уровне.

 Прозвон отсоединенных кабелей авто
https://youtube.com/watch?v=YF1bygfROUw
История создания
Прародителем всех современных вольтметров стал своеобразный указатель «электрической силы», о которой еще никто ничего толком не знал. Его изобретателем стал русский физик Георг Рихман. Датой этого открытия считается 1745 год. Показатели измерялись с помощью небольших весов рычажного типа, которые колебались в зависимости от воздействий электричества. Этот основной принцип используется во всех современных вольтметрах.

 Процесс измерения вольтажа прибора
Модернизированная версия прибора появилась в 1830-х годах благодаря Фарадею, но не осталось никаких доказательств этому. Следующий по счету прибор был придуман Морицом Якоби в 39 году 19 века, когда тот смог превратить гальванометр в прибор для измерения характеристик электрического тока.
Серьезным этапом модернизации стало изобретение француза д’Арсонваля, придумавшего гальванометр для измерения магнитных и электрических полей. При их изменении прибор показывал разные значения.

 Георг Рихман — один из первых изобретателей вольтметра
Важно! Русские ученые П. Яблочков и М
Добровольский также внесли огромный вклад в развитие прибора. Добровольский, в частности, создал амперметр и электромагнитный вольтметр. Кроме них, над этим работал и Н. Славянов. Рабочий металлург на пушечных заводах придумал амперметр на 1000 Ампер в 1880-х.
После утверждения Ампера и Вольта в качестве электротехнических величин в международных стандартах. Немец Фридрих Циппенбон изобрел первое устройство, которое официально было названо «вольтметр».

 Старинный вольтметр































 
    


